汽车乘坐舒适度实时检测系统设计毕业论文
2020-02-13 17:52:22
摘 要
本文主要是对汽车乘坐舒适度实时检测系统的制作,主要就是以单片机为核心的硬件电路的设计以及上位机系统的数据处理系统的设计,利用软硬件交互的方法来实现对汽车乘坐舒适的实时检测。主要有以下几个方面:
1.对低频下三轴加速度的检测方法进行了研究,主要是对数据采集卡和传感器采集进行了比较,根据系统设计的相关要求,设计中选择了加速度传感器,不仅价格合适,而且能够满足检测过程中的要求。
2.进行了以STC89C52为核心的硬件设计,选择ADXL345传感器实现对加速度进行信号采集,利用LCD1602显示屏进行相关参数的显示,在串口的调试完成之后,通过串口将采集到的数据发送给PC机,简易的硬件设计基本满足系统设计要求。
3.根据汽车乘坐舒适度的评价方法,应用Labview编写相应的上位机来对串口发送来的加速度数据进行读取以及数据处理,得到汽车乘坐舒适度的加权加速度以及加权振级,和理论值进行对比并对汽车行驶过程中乘坐的舒适度进行评价,对汽车行驶的过程中舒适度进行实时检测。
关键词:汽车乘坐舒适度,三轴加速度,ADXL345,Labview,
Abstract
This paper is mainly about the production of the real-time detection system of car ride comfort. It is mainly about the design of hardware circuit with single chip computer as the core and the design of data processing system of upper computer system. The real-time detection of car ride comfort is realized by the method of software-hardware interaction. There are mainly the following aspects:
1.The method of three-axis acceleration detection under low frequency is studied. The data acquisition card and sensor acquisition are compared. According to the relevant requirements of the system design, the acceleration sensor is selected in the design, which is not only suitable in price, but also able to meet the requirements of the detection process.
2.The hardware design with STC89C52 as the core is carried out. ADXL345 sensor is selected to collect acceleration signal. LCD1602 display screen is used to display related parameters. After debugging of serial port, the collected data is sent to PC through serial port. The simple hardware design basically meets the design requirements of the system.
3.According to the evaluation method of car ride comfort, Labview is used to compile the corresponding PC to read and process the acceleration data sent by serial port. The weighted acceleration and magnitude of car ride comfort are obtained. The theoretical values are compared and the ride comfort is evaluated. The ride comfort of car is carried out in the process of driving. Time test.
Key words:Car ride comfort ,Triaxial acceleration,ADXL345,Labview,
目录
摘 要 2
Abstract 3
第1章 绪 论 6
1.1课题研究的背景 6
1.2国内外汽车乘坐舒适度的检测的研究现状 6
1.3课题研究的目的及意义 7
1.3.1课题研究的目的 7
1.3.2课题研究的意义 7
1.4设计的主要内容 7
第2章 系统方案的论证 8
2.1总体方案的选择 8
2.2汽车乘坐舒适度参考因素选择 8
2.3加速度传感器模块的方案比较和选择 8
2.4液晶显示模块的方案比较和选择 9
2.5理论功耗分析 9
2.6本章小结 9
第3章 系统的硬件设计 10
3.1概述 10
3.2主控模块 10
3.2.1 STC89C52单片机简介 10
3.2.2单片机的主控电路的设计 11
3.3传感器模块 12
3.4显示模块 12
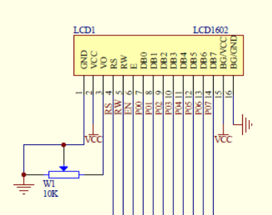
3.4.1LCD1602液晶简介 13
3.5串口通讯 13
3.6本章小结 14
第4章 软件设计 15
4.1虚拟仪器相关描述 15
4.1.1虚拟仪器的定义 15
4.1.2虚拟仪器的特点 15
4.2汽车乘坐舒适度评价的相关算法研究 15
4.3开发平台Labview 16
4.4系统的软件结构的设计 16
4.4.1软件模块的划分 16
4.4.2前面板的设计 17
4.4.3程序设计 18
4.5本章小结 21
第5章 仿真结果 22
5.1整体仿真 22
5.2下位机仿真结果 22
5.3串口调试 23
5.4上位机显示结果 24
5.5本章小结 25
第6章 总结与展望 26
6.1总结 26
6.2展望 27
参考文献 28
附录A(程序代码) 29
致谢 42
第1章 绪 论
1.1课题研究的背景
在现如今这个经济发展和社会文明的进步如此之快的情况下,人们对生活的需求也越来越多,汽车作为我们大多数人的生活中不可或缺的一个代步工具,汽车乘坐舒适度如果能在人感觉到舒适的范围内,就会让我们在行驶过程中的精神更集中,始终保持一个良好的驾驶状态[1][2],汽车乘坐的舒适度在我们驾车行驶的过程中扮演着越来越重要的角色[3],有必要对汽车乘坐舒适度来进行实时检测,为汽车乘坐舒适度的调整做好基础。
近些年来,我国的汽车工业发展迅速,对于汽车乘坐时的舒适度要求也越来越高,新的需求和标准也越来越多,在1996年,我国也发布了相关的实验方法GB/T 4970一 1996,对汽车乘坐舒适度的研究有着极其重要的作用,其实这些试验也曾经被提出过,原理相差不多,只是一些特定的参数进行了修正,但是我国的汽车乘坐舒适度的研究技术相对国外来说可以说是相对落后的,伴随着人们生活水平不断的提高,车的种类也越来越多,人们对于汽车乘坐时的舒适度的要求也越来越多,面临的是更多的挑战[4]。
为了将汽车乘坐时的舒适程度做得更好,就需要对汽车在行驶的过程中的舒适程度进行实时检测,并且不断的优化,使得这个检测系统的成本越来越低而且贴近人们的生活,用起来能够更加的方便。
1.2国内外汽车乘坐舒适度的检测的研究现状
在国内,关于汽车乘坐舒适度研究做了很多,早就有人提出,在传统的汽车设计中,座椅是不能够活动的,这样就使得驾驶员时时刻刻只能保持一种姿势,就这样下去的话,对长途驾驶的人员来说是很累的,坐久了就会感觉到非常不适,所以把这种固定的座椅换成具有缓冲作用的座椅,进行大小高低的调配,如果能够有这样的装置时,驾驶员能够适当的调整自己的坐姿,时时刻刻保持一种舒适的状态。再则汽车乘坐的舒适度评价指标有很多,而周围的许多因素又会对测量结果造成影响,但是在汽车行驶的过程中最明显的就是震动,减少震动对于我们提高驾驶室的舒适度显得尤其重要,我们可以通过弹簧这些有减震效果的材料来制作车辆减震器,让车辆在行驶的过程中能够在起起伏伏的时候仍然是较为舒适的状态,与此相近的,可以利用弹性比较大的材料来制作轮胎,这样也能够达到效果。
在国外,也有相关的一些研究,对于提高车辆乘坐舒适度提出了相关的观点。比如对车体的X,Y,Z三个轴的震动的舒适程度,对车内进行降噪处理都有一些相关的课题研究。
在更早之前,科学家Reither与Meiste就通过震动台上的震动试验,对相关的评价方法进行了最基本的研究[5][6],后来,科学家们也做了很多的试验,其中要数Dieckman提出的K系数法有相当大的影响力[7]。1968年,由Pradko等人提出的吸收功率法也得到了高度的认可[8],紧接着的就是国际组织提出的国际标准,并且一直在不断的修改。
1.3课题研究的目的及意义
1.3.1课题研究的目的
汽车行驶过程中汽车乘坐时的舒适度在当代的新车研究和现在已经存在的车辆在改装的过程当中是一个要非常重要的环节,引起了设计者们极大的重视。因而本文旨在利用以单片机为核心,搭建相应的硬件系统,并利用虚拟仪器技术,通过Labview平台来搭建一套汽车乘坐时的舒适度的实时检测系统。这个系统能够对汽车在行驶的过程中汽车的加速度进行采集,并且对汽车行驶过程中的舒适程度做出适当的评价,以此来达到汽车乘坐舒适度实时检测的目的[9]。
1.3.2课题研究的意义
对于汽车行驶过程中舒适度进行评价和检测在如今的汽车设计中极其关键,这次的汽车乘坐舒适度实时检测的题目,采用了以单片机为核心的硬件电路,同时还将虚拟仪器和Labiew软件成功引入到汽车乘坐舒适度的检测系统中来[10],不仅减少了检测汽车乘坐时舒适度实时监测所需要的仪器,简化了整个检测系统,而且运用起来或者要修改的话也非常的方便,为汽车乘坐舒适度的改善打好了基础。
1.4设计的主要内容
这次设计的主要内容是搭建以单片机为核心的硬件电路,对加速度信号进行采集和传输到PC机的作用,然后就是利用虚拟仪器开发软件Labview编写相应的数据处理和评价系统;主要内容可以概括为以下几个方面:
- 根据设计的要求,经济性和精确度,选择合适的传感器以及单片机
- 对ADXL345传感器的基本信息进行了解,学习ADXL345传感器进行数据采集的方式以及编程方法
- 对汽车乘坐舒适度的相关评价方法进行研究,主要是参照国际组织标准ISO2631以及GB/T 4970一 1996并做出适当的改进。对汽车行驶时的舒适度做出评价。
- 通过虚拟仪器技术,通过Labview设计上位机部分,对加速度数据进行加工,依据汽车舒适度的相关评价方法,可以通过编程计算出加权加速度均方根值以及加权振级,并通过和理论数据的相关比较,以此来对汽车乘坐舒适度做出合理正确的评价。
第2章 系统方案的论证
2.1总体方案的选择
此次的毕业设计的题目是汽车乘坐舒适度的实时检测,其实在汽车行驶的过程中,影响汽车乘坐舒适度的因素有很多,例如温度,湿度,噪音之类,但在这次的设计中,由于在行车的过程中,汽车座椅的舒适度对驾驶员的状态有很大的影响,在汽车行驶的过程中主要分为平路时纵向时的加速度,转弯时横向的加速度,上下坡时的垂直方向的加速度,通过汽车座椅各个方向的加速度的监测来实现汽车乘坐时的舒适度检测问题。
所以在这次的设计中是制作一个低功耗,经济成本低,操作方便的汽车乘坐舒适度实时检测系统,根据设计的要求,此检测系统主要有传感器模块、显示模块、微处理器模块、虚拟仪器的上位机数据处理模块。下面是对这些模块的设计方案和系统的总体方案的论证。
2.2汽车乘坐舒适度参考因素选择
在汽车行驶的过程中,影响汽车乘坐舒适度的因素有很多,如车内的隔音效果,温度等因素都会造成影响,外国学者Janeway在做相关汽车振动的研究时就提出承受振动的人体舒适性评价标准,低频时对人体舒适度产生影响的关键因素是加速度,中频时的关键因素也是加速度,在较高频率的时候的主要影响因素则是速度,这次的汽车乘坐舒适度的研究主要是在低频下进行的,所以本次的设计主要是选择了加速度这个量作为汽车乘坐舒适度评价时的主要参考因素。
2.3加速度传感器模块的方案比较和选择
方案一:选择MMA7260的三轴加速度传感器,该传感器也能够对三个轴的加速度进行检测,应用范围相对来说也是比较的广泛,稳定性也比较高,我们可以根据设计时不同的需要来选择合适的灵敏度。但是传感器的测量范围稍微小一些,最高只能达到6g,而且输出的模拟量,要转换成数字量需要自己搭建一个信号调理电路以及AD转换电路。
方案二:选择ADXL345数字式三轴加速度传感器,这个传感器的测量范围最高能够达到16g,该传感器需要占用的IO口也相对较少,输出的数字信号,无需外加AD转换电路,更重要的是传感器能够在超低功耗的模式下工作,且该传感器的分辨率能够满足此次设计的要求。
对比讨论:在这次的设计中,我们要求要有低功耗,操作简便,而MMA7260输出的是模拟量,必须外加电路,那么总的功耗肯定是会比ADXL345高很多,所以设计中我决定使用ADXL345三轴加速度数字式传感器。
2.4液晶显示模块的方案比较和选择
方案一:选择12864液晶显示屏。此显示屏的显示字符比较多,而且汉字和图案也能在显示屏上显示出来。
方案二:选择LCD1602液晶显示屏。LCD1602可以显示的相对较少,只能显示字母、数字和符号,但是就是不能显示汉字,在软件编写的时候字符能够一个接一个的显示出来,让字符从左到右或者从右到左显示等,显示的结果一般都比较简单。
对比讨论:以上的两种液晶显示模块的方案,虽然12864的显示样式会更多,但是LCD1602显示屏也能够实现我们在进行汽车乘坐舒适度时的显示要求,不仅如此,LCD1602的价格相对于12864显示屏来说也是更加的便宜,而且在平常的设计中我们接触LCD1602比较多,对于LCD1602的使用会更加的熟悉,所以在这次的设计中,我选择了方案二中的LCD1602显示屏。
2.5理论功耗分析
以单片机为核心的硬件电路的功耗主要来自与以下几个部分:
- ADXL345数字式三轴加速度传感器,我们每次在进行数据采样的时候都会唤醒,每次在读完数据之后,我们可以通过设定再次让他处于低功耗的状态,平均电流应该不会超过1uA。
- STC89C52单片机的耗电的速度和它的工作模式成正比关系[11],因为在这整个汽车乘坐舒适度的检测系统设计中基本都是在低功耗的模式下来进行的,所以耗电电流大概在6uA左右。
- 显示屏模块,查阅数据手册,它消耗的电流基本在150uA左右。
2.6本章小结
本章主要介绍了根据系统设计的要求,对硬件电路几个主要模块的元件对比和选择,以及舒适度评价指标的选择和理论功耗的简单分析。
首先是在汽车乘坐舒适度评价的参数选择的方面,由于影响汽车乘坐舒适度的因素有很多,比如汽车没的噪声处理,车内的温度,湿度等都会对汽车乘坐的舒适度造成影响,但是最主要的就是汽车的震动,再根据设计要求,我们选择了加速度作为最基本的评价参数。
然后就是传感器模块的选择,主要是对MM7260和ADXL345传感器的相关性能进行了对比,最后选择了ADXL345传感器,ADXL345传感器的功耗相对较小,更适合于本次的硬件设计。还对加速度显示的器件进行了对比,主要就是12864液晶显示屏和LCD1602液晶显示屏,最终选择了比较常用的LCD1602显示屏。
最后就是对理论功耗进行了简单的分析,基本整个硬件系统的功耗非常低。元器件的比较和选择一直是我们设计过程中非常重要的一部分,它往往决定着我们整个设计能否达到要求。
第3章 系统的硬件设计
3.1概述
ADXL345传感器模块,STC89C52模块,LCD1602显示模块组成了这次的汽车乘坐舒适度实时检测系统的硬件模块,其中STC89C52单片机模块控制着整个系统的运行,通过STC89C52单片机实现对其他的模块的联调,使得ADXL345传感器,LCD1602液晶显示屏,达到这次的设计中硬件设备的要求,因为ADXL345数字式三轴加速度传感器集成了AD转换等模块,所以我们在连接时可以把ADXL345模块和单片机直接连起来就好了,LCD1602液晶显示屏也是一样的,直接接到单片机就能行得通,LCD1602的主要功能是在ADXL345传感器把数据传给单片机之后,对检测过程中的相关数据进行显示。
图3.1 整体框图
以上是毕业论文大纲或资料介绍,该课题完整毕业论文、开题报告、任务书、程序设计、图纸设计等资料请添加微信获取,微信号:bysjorg。
相关图片展示:
















