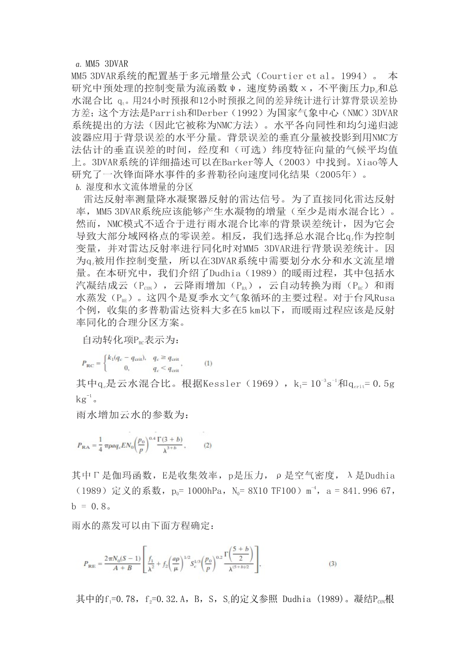
一种雷达反射资料同化方法及其对台风Rusa (2002) 登陆时内陆QPF的评估外文翻译资料
2023-03-07 18:13:51


英语原文共 10 页,剩余内容已隐藏,支付完成后下载完整资料


英语译文共 12 页,剩余内容已隐藏,支付完成后下载完整资料
资料编号:[21535],资料为PDF文档或Word文档,PDF文档可免费转换为Word
您需要先支付 30元 才能查看全部内容!立即支付
2023-03-07 18:13:51


英语原文共 10 页,剩余内容已隐藏,支付完成后下载完整资料


英语译文共 12 页,剩余内容已隐藏,支付完成后下载完整资料
资料编号:[21535],资料为PDF文档或Word文档,PDF文档可免费转换为Word