智能红绿灯系统的研究设计毕业论文
2020-02-17 23:20:24
摘 要
如今社会进入新时代,智能控制成为了新时代的热门话题。而老式的交通灯系统由于通行时间固定,无法根据实时交通状况调节各个路口的通行时间,来减缓堵车的程度,也无法在突遇紧急情况的时候,即时改变信号灯的闪烁情况,因此在处理交通问题上存在着极大的弊端。现在运用单片机就能轻松实现对交通灯的智能控制。单片机因为其体积小、功能强大的特点被广泛地应用到各个领域的智能控制中,只需要用代码就能对交通灯的闪烁情况进行控制,让它随时改变闪烁时间,来疏导堵车的道路,也能在遇到交通事故时尽快封闭所有方向的路口,以免造成更多的损失。并且可以将交通数据传输到数据库中,让各个道路联合化管理,真正实现交通系统的智能化控制,让人们的出行安全又快速。本次设计会画出电路图后使用Altium Designer画出PCB版图,在印制的版图上进行线路连接,使电路板更加美观,也减少线路连接时的工作量。
关键词:单片机;交通系统;智能控制;PCB版图;印制电路
Abstract
Nowadays, society has entered a new era, and intelligent control has become a hot topic in the new era. The old traffic light system has a fixed transit time, and it is impossible to adjust the transit time of each intersection according to real-time traffic conditions, so as to slow down the degree of traffic jam, and it is also impossible to change the blinking of the signal light in an emergency situation. Therefore, there are great drawbacks in dealing with traffic problems. Intelligent control of traffic lights can now be easily achieved with a single-chip microcomputer. Because of its small size and powerful features, single-chip microcomputers are widely used in intelligent control in various fields. It is only necessary to use the code to control the flickering of the traffic light, so that it can change the blinking time at any time to ease the road of traffic jam.t is also possible to close all intersections as soon as possible in the event of a traffic accident, so as not to cause more losses. And the traffic data can be transmitted to the database, so that the roads can be jointly managed, and the intelligent control of the traffic system can be truly realized, so that people's travel is safe and fast.
Key Words:Microcontrollers;traffic system;intelligent control;PCB;printed circuit
目 录
第1章 绪论 1
1.1 研究目的及意义1
1.2 国内外研究现状1
1.3 课题研究内容及预期目标2
第2章 相关技术简介 3
2.1 单片机技术简介3
2.2 编程语言简介3
2.3 相关软件简介4
2.3.1 Proteus简介4
2.3.2 Altium Designer简介4
2.3.3 Keil简介5
第3章 硬件部分设计 6
3.1 方案选择6
3.2 硬件结构设计6
3.3 各模块功能7
3.3.1 单片机最小系统7
3.3.2 LED显示模块9
3.3.3 数码管显示电路10
3.3.4 按键电路13
3.4 PCB版图的绘制13
第4章 软件部分设计 17
4.1 主程序流程图17
4.2 按键子程序流程图18
4.3 其他模块设计19
第5章 电路仿真与调试 20
5.1 电路仿真20
5.2 硬件测试20
第6章 总结与展望 22
6.1 设计总结22
6.2 展望22
参考文献 24
致谢25
第1章 绪论
1.1 研究目的及意义
当前我国正处于高速发展的时期,伴随着经济的快速发展,人们的文明素养同样得到相应的提高,而与之相配的,我国的硬件设施也应该到达新时代的新水准。其中最突出的就是道路交通设施的提升。同时我国作为人口大国,每天路上行人车辆可谓众多,特别是发达的城市、地区,路上堵车已是常事,因此红绿灯是交通建设中不可或缺的部分。而传统的红绿灯系统由于其具有通行及停止时间固定不易调节等缺点,经常出现车流量大的地方得不到足够的时间进行疏导,而车流量小的地方通行时间富余,大大降低了道路交通中车辆通行的效率,更可能导致交通堵塞的情况。
如今,智能控制越来越受到大家的重视,单片机智能控制也在交通领域中得到了广泛的应用。单片机是一种集成电路芯片,它虽然只有芯片大小,却具有完整的计算机功能,而51系列单片机是其中的代表,它功能强大,运行稳定,直到现在仍然在各个领域中得到应用。因此利用单片机进行红绿灯的控制,可以实现智能调节红绿灯通行时间和停止时间的优点,让通行、停止时间与当时车流量和交通状况进行实时的调控,消除了传统红绿灯难以调节的弊端,这将增大交通通行的效率,同时提升城市交通的安全性。
城市交通是每个人都会亲身经历及体会的,交通状况也会影响到人们最基本的出行。在这个车辆数和人数都极为膨胀的国家,制定智能红绿灯系统具有重大的意义,它能减少交通堵塞的情况,提高通行效率,还能提高交通安全水平。除此之外,在提高了通行效率后,减少了汽车能耗,车排放尾气也会得到相应的减少,从而改善交通对环境的污染,这也是符合当前绿色环保的理念的。
1.2 国内外研究现状
上个世纪,由于全世界城市化的发展加快,汽车速度和汽车数量出现了大量的增加,而交通拥堵的状况也是从那个时候开始让人重视的。除此之外,由于车辆增加,噪音以及环境污染也变得越来越严重,人们认识到解决交通拥堵的问题不仅意义重大,而且迫在眉睫。传统的解决交通问题已经适用性不大,必须建立一个交通网络,让各个道路上的交通状况和信号灯相互协调,科学地解决交通拥堵问题。
到了上个世纪70年代,首先是欧美的国家开始进行智能交通系统的研究,并且在几年内取得了一定的研究成果。这些控制程序在应用之后得到一致的认可,并且在应用中也在不断协调改善,使其更加人性化,运行更加合理。目前我国智能交通系统建设正在发展之中,由于我国起步较晚,再加上汽车数量多,国家在系统建设中同样下了极大的决心。首先在北京、深圳等发达的城市进行试点,经过几年的发展,结果非常不错,交通控制系统得到了初步的建设。接下来用这些城市的成果带动别的城市,全国的智能交通系统也将趋于完善。
1.3 课题研究内容与预期目标
本次设计将完成智能红绿灯系统的设计,除了红绿灯的基本功能外,还加入了系统根据车流量实时控制交通灯的功能,和一个可以处理紧急情况的紧急按钮。
智能红绿灯系统将模拟一个十字路口,拥有东西和南北两个方向的道路,每个路口分别拥有一组红黄绿灯和一个显示倒计时的数码管显示器。信号灯基本的显示时长以及显示规律根据现实来设计。同时,为了实现交通灯智能控制的特点,本次设计将为每个方向设计一组按钮,用来表示现实中不同情况下的车流量。此系统将会识别车流量的多少来智能控制每个方向上信号灯的持续时间,当某个方向的车流量较大,造成交通拥堵的情况时,按下对应的按钮,可以增加拥堵道路的绿灯持续时间,减少道路拥挤的情况,从而实现智能红绿灯系统的功能。除此之外,为了应对现实中道路上诸如警车、救护车或者是出现交通事故等突发状况,本系统还将设计一个紧急按键,按下此按键,所有路口将会闪烁黄灯,来提醒各个路口的车辆注意减速停车,5秒钟过后,黄灯转为红灯,让车流停止运行,来完成紧急操控。
第2章 相关技术简介
2.1 单片机技术简介
单片机是一块将多种元件组合在一起的集成电路芯片,它包含一块中央处理器CPU,这是单片机的控制核心,它能够完成算术和逻辑的运算,同时对整个机器进行控制。单片机还包含存储器,其中分为程序存储器ROM和数据存储器RAM,它的作用是用来存储数据和程序。单片机中还有许多输入输出接口,I/O接口,它的作用是将中央处理器与外设连接起来。外设即是外部设备,是人用来和计算机进行交互的桥梁,当人输入的字符、语音等信息时,它就可以将其转换成计算机可以识别的二进制数,同时,中央处理器也可以通过与不同地址的输入输出口进行操作,从而对连接在I/O接口上的外部设备进行操控。
单片机中的存储地址空间可分为普林斯顿结构和哈佛结构,其区别是:普林斯顿结构中数据存储器和程序存储器安放在同一个地址空间中,但二者地址不同,CPU访问这两者使用相同的访问指令;而哈佛结构将程序存储器和数据存储器分别安放在不同的地址空间中,故而CPU访问这两者的使用两个不一样的访问指令,同时这两者可以拥有同样的地址。
单片机拥有体积小、成本低、功能多的优点,由于其适用性强,单片机在过去广泛应用到工业控制、家用电器、仪用仪表等领域[1],其中51系列单片机由于其强大以及稳定的性能,成为了单片机系列的代表,应用的最为广泛。
2.2 编程语言简介
想要用单片机控制外部设备完成自己想要实现的功能,其中编程语言必不可少。目前流行的单片机控制语言主要有汇编语言和C语言。
汇编语言是一种可以被应用于单片机、电子计算机的低级语言。由于汇编语言在不同设备之中操作指令会有不同,因此它不像如C语言、Pascal等高级语言一样,可以在不同系统的设备中相互转移,这点限制了汇编语言的发展。汇编语言也有其独特的优点,因为它更接近于底层的机器语言,可以对机器进行直接的操控,所以使用它做出来的程序比起别的语言拥有更高的运行的速度,同时它的内存也比别的编程语言小很多。因此,在许多比较重要的核心程序中,以及对运行速度要求较高的情况下,使用汇编语言是个不错的选择。除此之外,了解汇编语言也能让学生们在学习计算机原理的相关知识中,理解得更加透彻。
C语言是在上个世纪70年代中被开发出来,它如今被广泛地应用到各个领域,也是几年来最受欢迎的编程语言。它如此被人喜爱,是因为C语言不仅简单高效,而且具备可移植的优点,在需要编写大量代码的程序中,与汇编语言相比,C语言因为其结构简单而占据更大的优势,汇编语言往往复杂难以让人看懂。除此之外,C语言优秀的可移植性让它可以在各种设备之间通用,这也是它在近几十年被广泛应用的重要原因。C语言被开发出来后,得到了极大地发展,直到上个世纪80年代,为了全世界格式规范能够通用,美国国家标准局建立了统一的标准,叫做ANSI C。到如今C语言经历了C99、C11、C18的发展,其功能和格式被不断补充,越来越完善。
2.3 相关软件简介
本次设计由于需要先设计出电路图,然后画出PCB版图,最后写出代码,录入到芯片中,对电路图进行仿真。因此需要用到Proteus、Altium Designer和Keil,现在对这些软件进行介绍。
2.3.1 Proteus简介
Proteus是一款集电路设计、电路仿真、PCB版图设计和虚拟模型仿真于一体的工具软件,由于其强大而完善的功能,简单的操作受到全世界设计者的喜爱。而且Proteus不只是一款EDA设计软件,它同时能够进行单片机以及其他一些相关软件的仿真。不仅如此,Proteus还包含一个种类丰富的器件库,在国际上使用率极高的如8051、8086等模型,以及后来更新的一些如DSP处理器,皆在软件中可以使用,而且软件库也在持续更新中,将来会有更多可以使用的模型让工作者使用。除此之外,Proteus还可以对其它如MATLAB和Keil软件进行编译。这次设计中在Keil中设计出的代码就可以录入到Proteus中51单片机的模型中,Proteus可以执行代码对电路进行仿真与调试,让使用者可以在实际电路板上操作之前发现错误,也能让操作者发现代码没有实现的功能,从而来更改电路或者代码,直到实现想要的功能。
2.3.2 Altium Designer简介
Altium Designer是Altium推出的一款功能强大的电子产品设计软件,它包含电路图设计、PCB版图设计和电路仿真等功能,从器件的设计与封装,到器件连接成为电路图,到最后形成PCB版图,将完整的电路设计步骤呈现出来。熟练使用后,对于设计者来说是一个简单强大的软件,不仅效率高,还可以使设计出来的电路质量大大提高。Altium Designer如此受到欢迎,除了与其具有操作简单和功能强大的优点之外,与目前世界上电子器件的设计也有着极大的关系。随着时代科技的进步,电子器件为了实现更多功能,其内部结构也会越来越复杂,而使用像Altium Designer这样一种可以帮助设计者简单高效地设计出电路图的计算机辅助技术软件,势必会成为世界上电路器件设计领域的一种趋势。
2.3.3 Keil简介
由于此次使用的是51系列单片机,同时使用C语言作为编程语言进行编写代码,因此使用Keil。Keil是用于代码编写、仿真调试的功能强大的C语言软件开发系统。Keil提供了数量庞大的基础库函数和软件调试工具,同时,在代码编写完成之后,进行编译可以生成汇编代码,这也是Keil相比于其他C语言编写软件的优势所在。除此之外,这个软件编写代码完成之后生成的hex文件,可以直接使用到Proteus中,从而进行完整的电路仿真。
第3章 硬件部分设计
3.1 方案选泽
本次红绿灯控制系统的设计,在传统交通灯的基础之上加上了智能控制和处理应急事件的功能。为了实现其智能操控的特点,设计开始时预先有两套方案。
方案1:在交通灯的十字路口上,设计一个可以识别车流量的功能。由一个可以识别道路车辆信息的摄像头装置,统计各个道路上的来往车辆的数量,将测得的车流量数据输入到单片机中,单片机会根据车流量情况实时地改变交通灯的持续时间。通常情况下设置东西南北各个方向绿灯持续时间为30秒,黄灯持续闪烁3秒,接着黄灯转变为红灯,红灯转变为绿灯,如此循环。遇到某个方向上车流量较大的情况,该条道路在绿灯持续时间将要结束时,会进行拥堵判定,判定结果为该条道路车辆较多,需要增加绿灯持续时间,那么系统就会在该条道路上继续执行一个绿灯闪烁的周期。在这个周期结束时,将会进行第二次判定,处理方式和第一次时一样。而这种判定最多只会连续生效两次,也就是说,一条道路上绿灯的持续时间最多为90秒。判定两次之后,该条道路在绿灯结束时,将会进入到另一条道路的绿灯时间,另一条道路绿灯的持续时间也会进行如此判定。
方案2: 本方案会额外设置两组按钮,两组按钮分别代表了两条道路上车流量的大小情况。每条道路上车流量分为大、中、小三个等级,当未按下按键时,交通系统按照初始状态进行运行,每条道路上默认的车流量为小,绿灯亮30秒,黄灯闪烁3秒后转入红灯。此时可以由操作者通过按下按钮人为地控制每条道路的车流量情况,系统会根据输入的车流量情况迅速地改变每条道路上红绿灯的持续时间,从而达到智能红绿灯的控制效果。
对比两种方案可以看出,方案1的优点在于可以真正实现实时控制的效果,但考虑到其计算车流量可能会出现错误或者延迟,而无法按照需求改变红绿灯持续时间,同时也考虑到实际中该方案难以展现出的应有的效果。方案二则具有稳定的特点,并且也能在道路拥挤时立即控制交通灯来疏导交通,所以在这里最终选择了方案二。
3.2 硬件结构设计
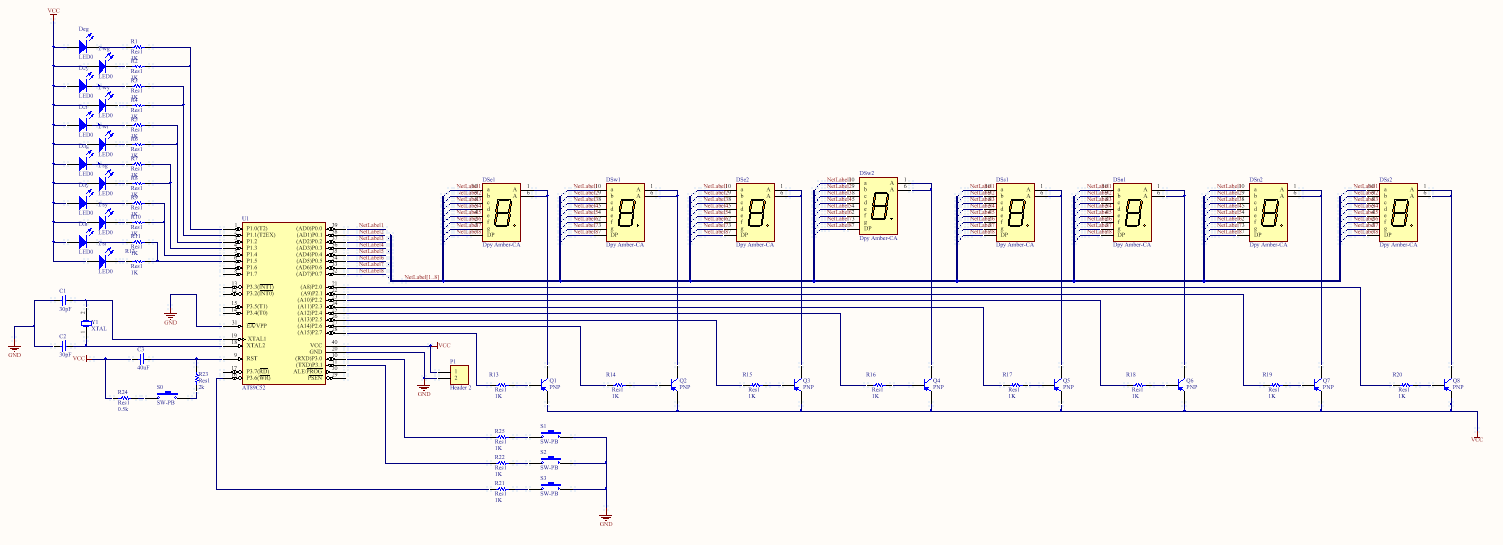
本次设计使用89C51芯片作为核心控制器,同时加上电源部分、晶振部分和复位部分形成单片机最小系统。同时,设置4个开关作为输入,12个LED和8个数码管作为输出。

图3.1 总体电路图
其中四个开关分别对应南北方向车流量较多、东西方向车流量较多、紧急情况按钮和复位按钮。8个数码管分别显示每个路口对应交通灯的剩余时间,12个LED分别为4个绿色、4个黄色和4个红色,每个路口配置一组红黄绿灯,作为交通灯的基本框架。用Proteus绘制的总体的电路图如图3.1所示。数码管的段选用P0控制,位选用P2控制,按键模块用P3控制,LED显示用P1控制。
3.3 各模块功能
3.3.1 单片机最小系统
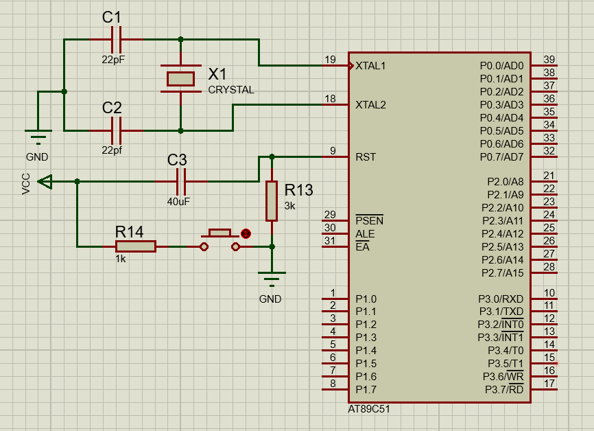
首先介绍单片机最小系统,如图3.2所示。

图3.2 单片机最小系统电路图
本次设计的单片机最小系统包含一个89C51芯片,一个晶振电路,一个复位电路和一个电源电路。
晶振可以与单片机中的电路作用产生一个时钟频率,在单片机中的作用是为系统提供基本的时钟信号,这个频率非常高,单片机一切工作也必须基于这个时钟信号,频率的高低决定了单片机的运行速度。通常情况下,单片机整个系统共用一个时钟频率,这样有助于单片机内部各部分的协调与稳定。而且晶振与XTAL1和XTAL2相连构成振荡电路,但是这样会产生谐波,它会降低电路时钟信号的稳定性,所以为了系统的性能考虑,需要在晶振两端接入一个10至50pf的电容来降低这种影响。
复位电路,顾名思义,作用是进行单片机的复位,回到初始状态。在振荡器运行的时候,当此引脚为高电平的时间超过两个周期时,即判断单片机进行复位。复位电路是在RST上外接电容和电阻组成的。当上电时,由于开关是断开状态的,电容C3会进入充电状态,此时RST端上为高电平,单片机会进行复位。在经过短暂的时间后,电容充电完成,此时RST端电压回落,显示为低电平,复位结束,这就是上电复位功能。按键复位则是在单片机通电过程中,按下复位按钮,此时按钮部分形成一个通路,同时电容C3会放电,此时RST端为高电平,单片机进行复位。松开按键后,此时开关断开,电容会重新进入充电状态,RST端仍是高电平,直到电容充电结束,复位才结束。这样的设计,在即使按下按钮持续时间过短的情况下,仍能保证单片机可以复位成功,使其功能更加可靠。
以上是毕业论文大纲或资料介绍,该课题完整毕业论文、开题报告、任务书、程序设计、图纸设计等资料请添加微信获取,微信号:bysjorg。
相关图片展示:









